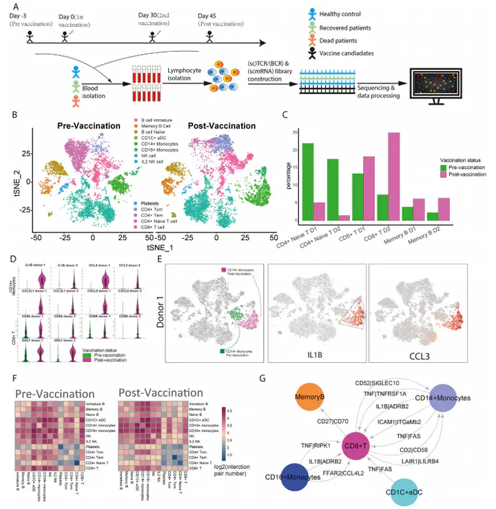
Single-cell Immune Profiling of COVID-19 Vaccination

This project utilized single-cell transcriptomics and antigen receptor sequencing to systematically characterize the molecular features of immune cells before and after COVID-19 inactivated vaccine administration. We identified a clonal population of CD8⁺ T cells enriched in both vaccinated individuals and COVID-19 patients, which interact with monocytes and dendritic cells to participate in the immune response. I was primarily responsible for the single-cell data analysis, revealing the dynamic states and functional characteristics of key immune cells, providing insights into COVID-19 immune mechanisms and T-cell-based therapies.

Xiaojuan Gou
Xiaojuan Gou
Ph.D. student

Bioinformatics, Multi-omics, Neurobiology,Immunology